关注我们
当前位置: 首页 > 司法公开 > 其他公开
天津法院鉴定评估机构名录
分享到:
  发布时间:2024-11-21 16:22:41 打印 字号: | |

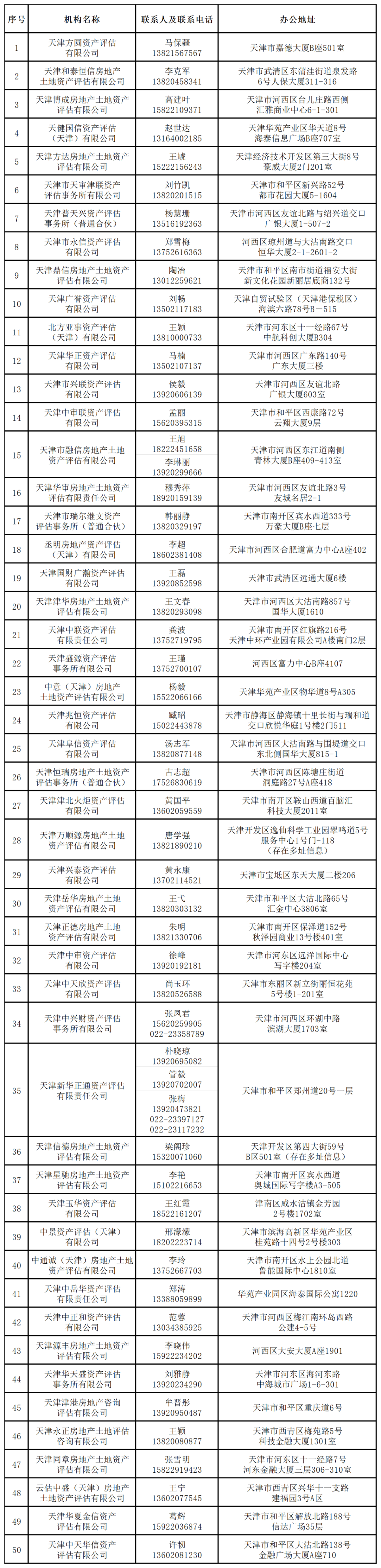
        根据《天津市高级人民法院入册鉴定评估机构动态管理办法(试行)》,现印发2024年的《天津法院建设工程造价、建设工程质量、资产评估、会计审计、医疗损害鉴定评估机构名录》


1.天津法院建设工程造价类鉴定评估机构名录


2.天津法院建设工程质量检测类鉴定评估机构名录


3.天津法院资产评估类鉴定评估机构名录


4.天津法院会计审计类鉴定评估机构名录


5.天津法院医疗损害类鉴定评估机构名录


 
责任编辑:郭伟